


一个被称为“无穷之门”的军事要塞—野狐岭
古战场的硝烟早已散去,国际势力对祖国的军事威胁仍在
一名物理学家和一名军事指挥官
一群勇敢刚强、热爱科学的少年战士
追寻古战场痕迹,完成科学研究,破解技术难题,持续军事训练
正当他们的科学研究取得胜利之时,在基地周边觊觎已久的M国特工将首席科学家绑架,并在撤退路上设置了重重障碍
为了保卫研究成果,为了军人的荣誉,为了祖国安全
集结号已经吹响
少年战士们,整装,出发!
他们要匍匐穿越M国特工设置的层层铁丝网,游过泥潭,集体搬运圆木搭建水上浮桥,通过显微镜观察密林中植物的细微变化,并结合星空地图判断M国特工携科学家潜逃的方向,并在决战之地与M国特工展开实弹射击。战士们需要将M国特工击毙,方可救出首席科学家。
成功or失败?
载誉而归还是折戟沉沙,卧薪尝胆后再卷土重来?
且看战士们的集体智慧和英雄表现!
【服务对象】
求自律,爱科学的 8~14岁青少年
【活动时长】 6天5夜
【营期安排】
第Ⅰ期 7月11日至7月16日
第Ⅱ期 8月14日至8月20日
【课程特色】
Ⅰ 山野户外 生存能力大挑战 秘密任务 团结自律方能赢得胜利
Ⅱ 科学殿堂 声光电磁小实验 亲身实践 在行动中洞察科学奥秘
Ⅲ 任务制 游戏化 一场有关“创新勇气 坚持”的探索之旅
Ⅳ 性格养成的反馈与提升 学习技能多元化
Ⅴ 涵盖十余项技能学习,涵盖物理、化学、地理、人文、历史等多学科知识
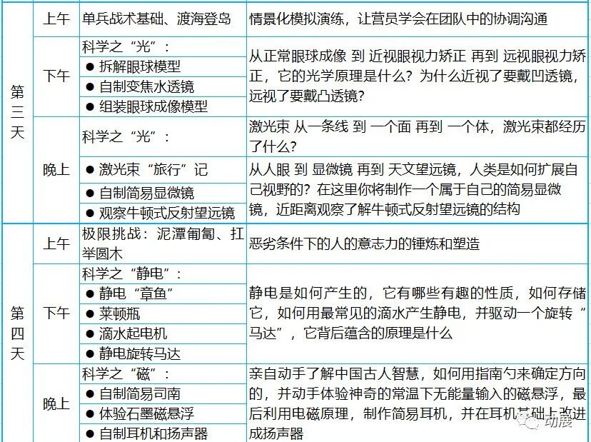
【课程安排】
【营地】
河北省张家口野狐岭军事基地
【价格】
5680元/人,限25~30人
【特色资源】
Ⅰ 空降兵特战精英&清华大学博士全程授课,军事训练与科学实验
交叉进行,劳逸结合,军事&科学双主题
Ⅱ 实弹射击场景,现代科技的基础手作
Ⅲ 独家研发十余种科学实验,动手能力&动脑能力全部在线
Ⅳ 每日总结,过程思考&营后总结均由专人指导,锻炼口头表达、
复盘能力及写作能力,全面提升活动效果
Ⅴ 军营真实场景802演习场所所在地 ,军营场景实景还原
Ⅵ 千余件功勋退役装备,军事知识大揭秘
【营内保障】
餐:四菜一汤标准餐,营地专供餐饮,安全卫生。
车:专业车队,十年以上驾龄老司机保驾护航,空调大巴,每人一座。
住宿:标准部队集装箱营房,封闭式管理,整洁的环境,规范的作息,助力养成良好生活习惯。
保险:全程为营员及教官办理保险总额26万元的人身意外及医疗险。
师资:按照1:4-6的标准配备专业教官及保障团队,远高于国际1:10标准,让每位营员都能得到更多关注;清华大学博士全程授课,专职助教负责为实验指导和总结提升
【特别提醒】
营员自带物品:个人洗漱用品(牙具、洗澡洗发、毛巾等);个人衣服:换洗内衣、袜子(3-5件)、运动鞋1双、拖鞋1双;个人药品:个人常用药品(营地备有常用药及营地有医护卫生室);个人物品:水杯、手机(不强制要求,营期在规定时间内可以使用教官电话与家里沟通)、充电器、少量零用钱。
【赠送装备】
迷彩衣1套+迷彩帽1顶+1个战狼包+1个水壶+短袖体能服+德戎专属勋章+实弹射击10发/人
【安全保障】
1、独立安全员全程把控安全,重点科目一对一指导
2、项目活动期间警用执法记录仪全程录像
3、随队医生全程跟随,教官均具备急救资质
4、营地夜间不间断巡逻,应急车辆24小时在位